BinomialAdstock#

class pymc_marketing.mmm.components.adstock.BinomialAdstock(l_max=FieldInfo(annotation=NoneType, required=True, description='Maximum lag for the adstock transformation.', metadata=[Gt(gt=0)]), normalize=FieldInfo(annotation=NoneType, required=False, default=True, description='Whether to normalize the adstock values.'), mode=FieldInfo(annotation=NoneType, required=False, default=<ConvMode.After: 'After'>, description='Convolution mode.'), priors=FieldInfo(annotation=NoneType, required=False, default=None, description='Priors for the parameters.'), prefix=FieldInfo(annotation=NoneType, required=False, default=None, description='Prefix for the parameters.'))[source]#

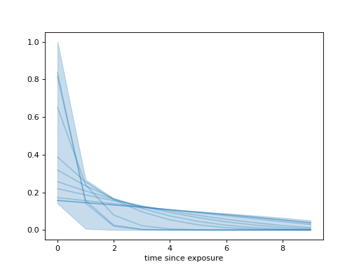
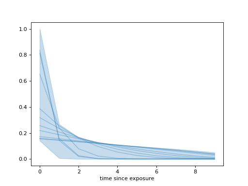
Wrapper around the binomial adstock function.

For more information, see pymc_marketing.mmm.transformers.binomial_adstock().

(Source code, png, hires.png, pdf)

../../_images/pymc_marketing-mmm-components-adstock-BinomialAdstock-1.png

Methods

BinomialAdstock.__init__([l_max, normalize, ...])

BinomialAdstock.apply(x[, dims, idx])

Call within a model context.

BinomialAdstock.function(x, alpha)

Binomial adstock function.

BinomialAdstock.plot_curve(curve[, ...])

Plot curve HDI and samples.

BinomialAdstock.plot_curve_hdi(curve[, ...])

Plot the HDI of the curve.

BinomialAdstock.plot_curve_samples(curve[, ...])

Plot samples from the curve.

BinomialAdstock.sample_curve(parameters[, ...])

Sample the adstock transformation given parameters.

BinomialAdstock.sample_prior([coords])

Sample the priors for the transformation.

BinomialAdstock.set_dims_for_all_priors(dims)

Set the dims for all priors.

BinomialAdstock.to_dict()

Convert the adstock transformation to a dictionary.

BinomialAdstock.update_priors(priors)

Update the priors for a function after initialization.

BinomialAdstock.with_default_prior_dims(dims)

Return a copy with default prior dims (dims=None) set to dims instead.

BinomialAdstock.with_updated_priors(priors)

Return a copy with updated priors.

Attributes

combined_dims

Get the combined dims for all the parameters.

default_priors

function_priors

Get the priors for the function.

lookup_name

model_config

Mapping from variable name to prior for the model.

prefix

priors

Get the priors for the function.

variable_mapping

Mapping from parameter name to variable name in the model.